很多亲们参观了普亲的机构后都会被机构里护理人员的专业服务和微笑打动,都很好奇普亲的妙招是什么,尤其是现在,普亲进入了快速发展期,连锁扩张步伐涉足全国10个省16个城市,这样的情况下普亲是如何保障优质的服务质量? 今天小编就和大家来聊聊普亲的妙招——标准化的人才培训,看看普亲以全方位、多层次、成体系的人才培训构建的服务自信。

为了配合和适应普亲旗下养老机构的连锁化发展需要,人力资源部、机构管理中心会同标准化部制定每年度培训计划,按计划安排和执行,以提高公司员工的专业技能和职业素养,提升公司整体从业水平。
人才培训主要包括两个方向,照护文化的“软基因”培训和标准专业化的护理技能培训。通过培训做到“人岗匹配、人尽其才”,有效控制用人的风险环节,做好企业文化的塑造和价值观的引导,提高员工的满意度与归属感,打造了一支稳健高效、团结奋进的企业团队,以专业的水平保障服务品质,以专业的态度提升企业核心竞争力,打造全国失能失智养老长期照护领域的知名品牌。
照护文化的“软基因”培训
养老是一份极其需要耐心和爱心的工作,所以在进行人才培训前,普亲非常注重先把工作人员的服务理念和服务心态培训好,提高护理人员的职业道德和素养,增加他们对于养老服务这份工作的职业认同感。
普亲即“普天之下皆亲人”,所寓意的是普亲人胸怀仁爱,为提高老年人的生活质量,创建和谐社会尽一份微薄之力的拳拳之心。“发于心,践于行”是我们的企业文化理念, “老人至上”是我们的照护理念,这些理念都始终会贯穿于我们的服务中。所以在培训过程中,普亲会进行这些照护文化的“软基因”培训,把照护文化、企业文化和服务理念潜移默化进护理人员的行动中,这些不仅仅是一种口号,而是一种工作和护理服务的方式。

标准化的护理服务培训
普亲的标准化目前已经迭代到4.0版本了,其中护理服务的标准化是非常重要的板块。无论护理人员的年龄,背景如何,经过普亲提供的标准化护理服务培训后,将降低因个体差异导致长者有不同服务体验的几率,为入住的长者提供高标准、更舒适、更人性化的养老服务。
普亲的标准化护理服务培训坚持培训人员、培训内容、培训时间“三落实”和理论与实际操作相结合的原则,针对工作人员需求,分层次、分类别地开展内容丰富、形式灵活的培训,增强教育培训的操作性与实效性,全面提升工作人员文化素质和专业技能。

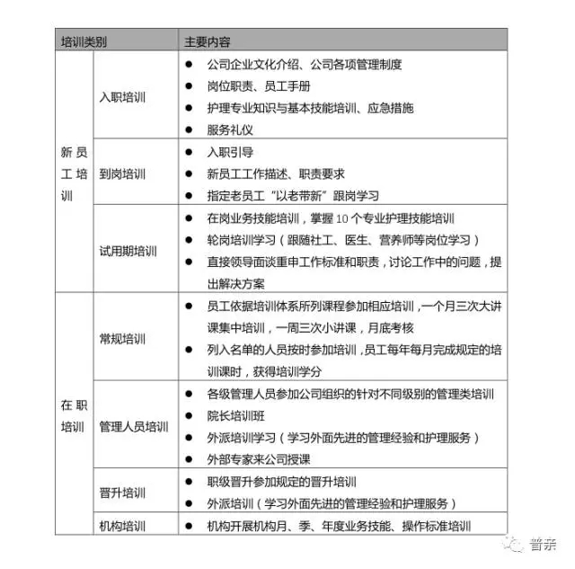
(一)入职、试用期培训:
1、培训课程:包含公司企业文化、各项管理制度、职业道德、岗位职责、相关专业知识与基本技能培训、应急措施、服务礼仪等多项内容。
2、入职培训时间:为期1周,机构跟岗实习10天;试用期理论培训23课时、实操13课时。
(二)在职培训:
1、培训课程:内容包括专项护理知识、企业通用管理制度、心态引导、团队激励、户外拓展训练、消防安全知识等。
2、培训频次:在岗护理人员年度培训总课时为106课时,确保每人每月培训2次,且总学分必须到90分以上才算合格。
机构培训
普亲旗下的所有机构每周晨会自行组织小培训,围绕普亲4.0版本的标准化文化和全国养老护理员教材开展,主要内容有专项护理知识、护理操作技能、应急措施等,由标准化部输出培训课件,机构站长和助理组织培训,这些培训采取学分制,每次培训的学分均会计入考核,除了每周的培训外,机构还有季度、年度的培训计划,确保所有的护理员能够提供专业标准的护理服务。

日常培训
普亲标准化部推进年度培训计划——《机构日常培训实施计划表》,公司培训讲师每月进行三次大讲课,集中培训,机构培训专员每周安排三次小讲课,列入名单的人员按时参加培训,员工每年每月完成规定的培训课时,获得培训学分。月度进行不定期考核,考核方式有理论笔试、口试、实操考核,由培训专员监督进行。

管理人员培训
各级管理人员参加公司组织的针对不同级别的管理类培训,有院长培训班、外部专家培训、外派进修等。

外部专家培训
普亲会定期邀请国内外的行业专家来授课,每月1-2次,从失能失智长者照护、社工专业应用、信息软件系统建设、服务质量体系建设等多方面进行培训,深耕专业,提高护理人员的服务水平和服务质量。

中南大学湘雅医院专家来普亲授课

台湾辅仁大学护理学系刘淑娟教授来普亲授课

湘雅附二周俊副教授来普亲授课